Atributo principal

Al crear una jerarquía de atributos, puede configurar un flujo lógico de preguntas para guiar a sus candidatos a través de una serie de preguntas. En otras palabras, crea preguntas que los candidatos pueden responder. Cuando un candidato responde a la pregunta de un atributo, con base en la respuesta, aparecerá un nuevo atributo.

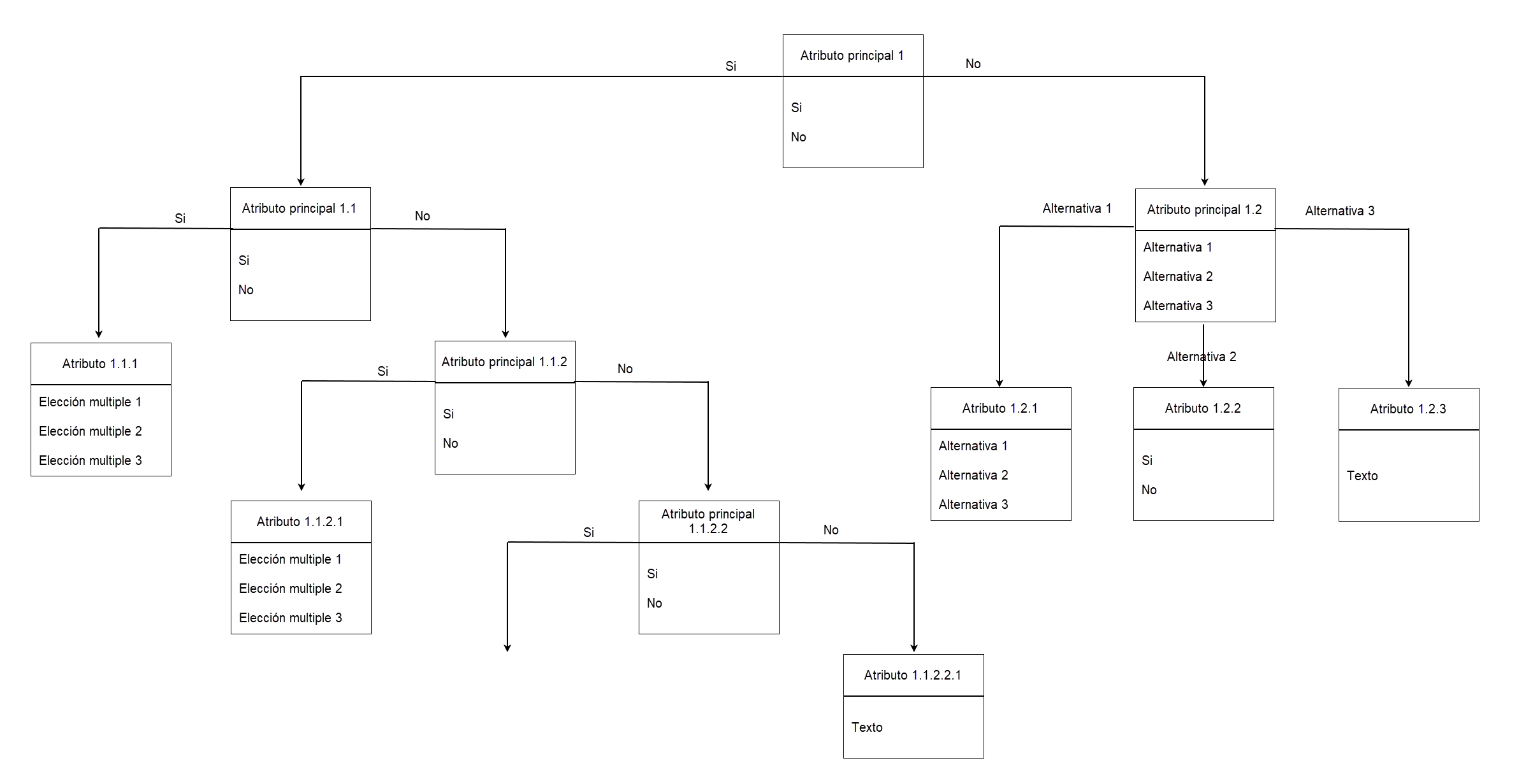
image

En la imagen de arriba, puede ver una jerarquía de atributos. Al agregar un nuevo atributo en Configuración del sistemaCandidatosAtributos y conectarlo al anterior como atributo principal, aparecerá otra pregunta para el candidato.

Nota

La opción múltiple es un atributo con el propósito de recopilar más información sobre un candidato, y solo podrá conectar un atributo a una opción múltiple: atributo principal. Esto significa que no puede utilizar la opción múltiple como atributo principal. Por otro lado, podría usar la opción múltiple para finalizar una serie de atributos conectados. Si desea filtrar un candidato, llevándolo a un atributo específico, se debe usar el atributo del menú desplegable.

Cuando un atributo se ha conectado correctamente a un atributo principal, se verá así en el sistema:

2023-10-26_14-59-26.png

  1. El icono de jerarquía muestra que el atributo se ha conectado a un atributo principal.
  2. Esto muestra a qué atributo principal se ha conectado.

Nota

Si intenta agregar un atributo sin conectarlo a un atributo principal, no aparecerá como en la imagen.

La función de atributo principal difiere de los atributos regulares porque solo es compatible con su uso en la página RecMan. Esto significa que los atributos principales que cree deben agregarse al crear una publicación de trabajo. Cuando se ha realizado la publicación de trabajo y un candidato solicita el trabajo, las preguntas de atributos aparecerán en la página de perfil del candidato.

2023-10-31_16-54-41.png

En el ejemplo anterior, le hemos preguntado al candidato si tiene pasaporte vigente. Después de responder la pregunta, apareció una nueva pregunta para el candidato, preguntando si tiene visa americana vigente. Así es como funcionará el atributo principal para un candidato en la página RecMan.

¿Fue útil este artículo?
Usuarios a los que les pareció útil: 0 de 0